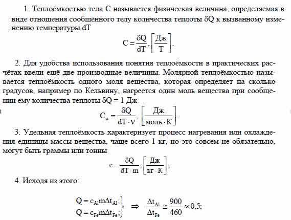
Алюминиевому и железному цилиндрам одинаковой массы сообщили одинаковое количество теплоты. Определить примерное отношение изменений температуры
этих цилиндров Al Fe
Знаешь ответ?
Чтобы оставить ответ, войдите или зарегистрируйтесь.
Ответ или решение 1
Новые вопросы в разделе Другие предметы
Январий
19.11.2023, 12:25
ЯВКУСНЫЙДОШИРАК)))))))
19.11.2023, 12:24
siddiq
19.11.2023, 12:23
Носова Елена
19.11.2023, 12:22
234567
19.11.2023, 12:21
