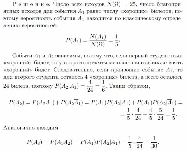
Среди 25 экзаменационных билетов 5 «хороших». Два студента по очереди берут по одному билету. Найти вероятности событий:
а) A1 = ;
б) A2 = ;
в) A3 = .
а) A1 = ;
б) A2 = ;
в) A3 = .
Знаешь ответ?
Чтобы оставить ответ, войдите или зарегистрируйтесь.
Ответ или решение 1
Новые вопросы в разделе Экономика
Ленусик Колисниченко
16.10.2024, 17:13
Гриселия
18.12.2023, 00:00
Кривцов
17.12.2023, 23:58
Салтай
17.12.2023, 23:56
Герасимов Платон
17.12.2023, 23:55
