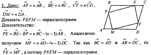
На сторонах АВ, ВС, CD, DE параллелограмма ABCD даны точки Р, Е, F, М так,
что AP=kAB, BE= kBC, CF= kCD, DM= kDA. Докажите, что PEFM — параллелограмм
Знаешь ответ?
Чтобы оставить ответ, войдите или зарегистрируйтесь.
Ответ или решение 1
Новые вопросы в разделе Другие предметы
Январий
19.11.2023, 12:25
ЯВКУСНЫЙДОШИРАК)))))))
19.11.2023, 12:24
siddiq
19.11.2023, 12:23
Носова Елена
19.11.2023, 12:22
234567
19.11.2023, 12:21
