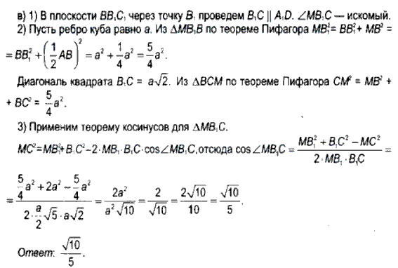
В кубе ABCDA1B1C1D1 точки FиT- середины ребер AD и CC1 соответственно, DK : DB1 =
2:3, O=AC BF, К е B1D (рис. 124). а) Докажите, что прямые OK и D1T взаимно перпендикулярны. б) Найдите угол между прямыми ОК и DC. в) Найдите угол между прямыми OK и A1D.
Знаешь ответ?
Чтобы оставить ответ, войдите или зарегистрируйтесь.
Ответ или решение 1
Новые вопросы в разделе Другие предметы
Январий
19.11.2023, 12:25
ЯВКУСНЫЙДОШИРАК)))))))
19.11.2023, 12:24
siddiq
19.11.2023, 12:23
Носова Елена
19.11.2023, 12:22
234567
19.11.2023, 12:21

